The features in this section apply to projects. Streams do not contain parallel versions of the same items in the repository, and conflicts are resolved in the work area. For details, see Working with Streams.
In a project of any size, different people may need to work on the same items for different purposes. Dimensions CM provides features that allow developers to work on the same items without conflict, and to resolve and consolidate changes.
The Dimensions CM work model for parallel development uses projects and version branches to separate concurrent activities on the same items.
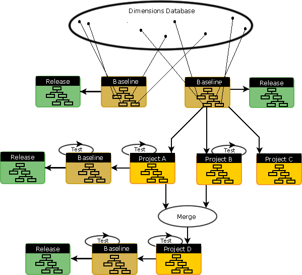
The preceding figure shows the following important points:
You can create several projects from a baseline or existing project to support separate lines of development. A baseline typically includes all the source and derived items that constitute a previous product release. You can then edit the project by adding new item revisions to it or deleting item revisions from it.
You can associate a list of valid version branch names with a single project, so that users can check out individual items to a named branch.
You can then merge projects or item revisions so that mainstream development can pick up the changes made in parallel.